川公网安备51019002008863
本网站未发布麻醉药品、精神药品、医疗用毒性药品、放射性药品、戒毒药品和医疗机构制剂的产品信息
数屿医械

注:本文不构成任何投资意见和建议,以官方/公司公告为准;本文仅作医疗器械相关介绍,非诊断方案推荐(若涉及),不代表平台立场。任何文章转载需要得到授权。
01终身禁入军队医院!多家械企被顶格处罚
近日,军队采购网发布了多则公告,又有械企被“顶格处罚”,永久禁止参加全国军队医院采购项目。
据公告:陕西汉威医械生物科技有限公司在参加100万元以上11项医疗设备招标项目项目(项目编号:2022-JQ34-W1007(1-11))采购活动中,涉嫌存在串通投标等违规行为,拟处终身禁止参加全军物资工程服务采购活动的处理。企业如有异议,需在收到本告知书7个工作日内提交申辩材料,逾期视为放弃说明。这已不是近期拟被“顶格处罚”的第一家械企,上一个还是九州通子公司——广西九州通医药有限公司。6月6日,军队采购网公告称,因在参加麻醉机、呼吸机等医疗设备采购项目项目采购活动中,涉嫌存在串通投标、虚假投标等违规行为,同样拟被处以终身禁止参加军队采购的处理。更加值得一提的是,这同样不是九州通第一个被军队采购重罚的子公司...... 6月12日、13日,军队采购网公布了两则公告,分别是《关于云南九州通医疗器械有限公司失信处理公告(集中采购)》以及《关于北京九州通医疗器械有限公司失信处理公告(集中采购)》。
经调查:北京九州通医疗器械有限公司在参加康复设备器材项目采购活动中,存在串通投标等违规行为。云南九州通医疗器械有限公司在参加科研设备(包6:骨科手术机器系统)项目采购活动中,存在串通投标等违规行为。根据军队供应商管理相关规定,均受到禁止其3年内参加全军物资工程服务采购活动的处罚。这个时候,军队采购独特的“连坐处罚制”就发挥了极大的威慑力。公告指出,在禁止期内, 云南九州通医疗器械有限公司法定代表人代*仪、北京九州通医疗器械有限公司法定代表人龚*华控股或管理的其他企业,均被禁止参加全军物资采购活动。据天眼查了解,龚*华担任法定代表人的企业有九州通医疗器械集团有限公司、海南九州通医药有限公司、九州通医疗信息科技(武汉)有限公司、福建九州通医疗器械有限公司等等11家企业,在123家企业担任高管。代*仪担任法定代表人的企业有上海九州通医疗器械供应链有限公司、上海九州通医疗科技有限公司、天津九州通医疗器械有限公司以及上海九州通生物科技有限公司,担任高管的企业更是达到了13家。这也就意味着,这些企业在禁止期内同样被禁止参加军队采购活动,影响不可谓不大。

02倒查6年,整顿进入白热化!华润、国药、九州通......
自2023年起,相信有许多朋友已经注意到,全军物资采购的整顿工作已步入了最为紧张的“白热化”阶段。
据军队采购失信名单统计,整个2023年约有2700家企业因在军队物资采购项目中违规被列入失信“黑名单”。
而2024年至今,6个月不到的时间再增1240家企业被列入黑名单。其中,单是医药器械企业就达到了120家,包括北京天士力医药有限公司、国药控股湖北致润医疗器械有限公司、国药集团河南省医疗器械有限公司、华润河南医药有限公司、广东通用医药有限公司、西安迪瑞医疗科技有限公司、国药控股安徽省滁州医药有限公司等等,大多数被处以3年禁止参加全军采购的处罚,但仍有不少企业被“顶格处罚”终身禁止参加军队医院招采。

近两年来,为何有如此众多的企业被清查?
原因在于2023年,军队采购网发布了一则《军队物资服务采购整肃治理专区问题线索征集公告》,对以下四类问题启动了一场席卷军队设备采购的大检查。

除了围标串标、虚假投标等采购违法问题,针对装备采购招标评审专家违规违纪的清查整肃治理活动也在同步进行。
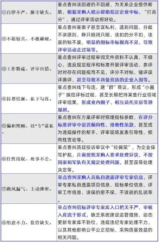
根据《军委装备发展部开展装备采购招标评审专家违规违纪清查整肃治理活动》,全军装备采购招标评审专家违规违纪线索征集的时间跨度是2017年10月至今。倒查6年,重点解决8大问题,军队采购中涉及评标专家方方面面的违规行为,均被纳入其中。

显然,一轮轮整顿之下,大批违规企业、评标专家被一一挖出给予处罚,虽无法改变过去既定的事实,但对于这些企业、专家未来的发展,影响不可谓不大。
03官方下场,将“连坐”处罚进行到底!
众所周知,根据军队采购管理办法,一旦在军队采购项目中违规被纳入失信名单,不仅涉事企业会被军采市场“拒之门外”,企业法人及其控股的其他企业都将禁止参加军队采购活动,正如上述违规企业一般。
此外,新的军队供应商管理系统投入使用,全军采购业务目前已实现全流程的电子化转型。
在全新的供应商信用评价体系下,除了可以详细记录所有供应商参与军队采购活动过程中的守信和失信行为,还可以联通第三方信用平台时刻监控供应商存续状态及违法失信情况。一旦企业诚信分扣减到一定程度,企业将会被纳入失信惩戒。
就当下市场而言,几乎所有集采以及招采项目都对企业的信用有着不小的要求,一旦进入军采违法失信名单,这也就意味着违规械企将失去所有市场,相信没有一家企业愿意承担这样的结果。
因此,各大械企必须清醒地认识到军队市场已发生根本性的转变,不再是依赖过往的“关系网”运作模式。严格遵守新版军队采购管理办法,确保在采购活动中的每一个环节都合规合法,避免丢失更大的市场。

•
•
•
•
•
•
•
•
•
•